更换
010-68018529
微信号:公众号:中和德汇
首页
企业概况
企业介绍
组织架构
公司资质
企业荣誉
新闻资讯
公司新闻
行业动态
业务领域
工程咨询
工程设计
招标代理
造价咨询
工程管理
经典案例
企业文化
企业文化
党群建设
合作伙伴
分支机构
开云(中国)官方
开云(中国)官方
人才招聘
新闻资讯
News Information
公司新闻
行业动态
当前位置:
网站首页
>
新闻资讯
>
行业动态
>
新闻详情
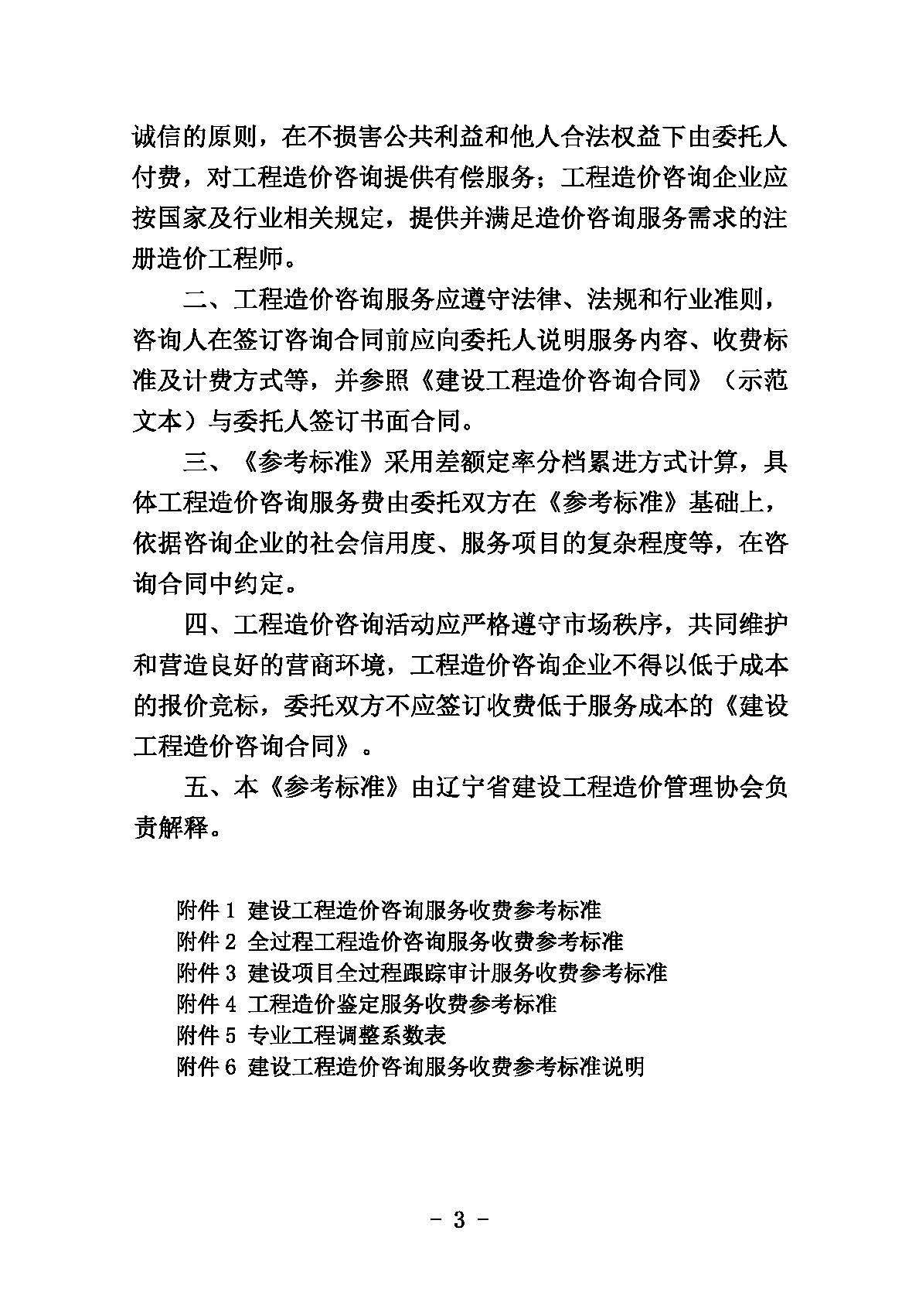
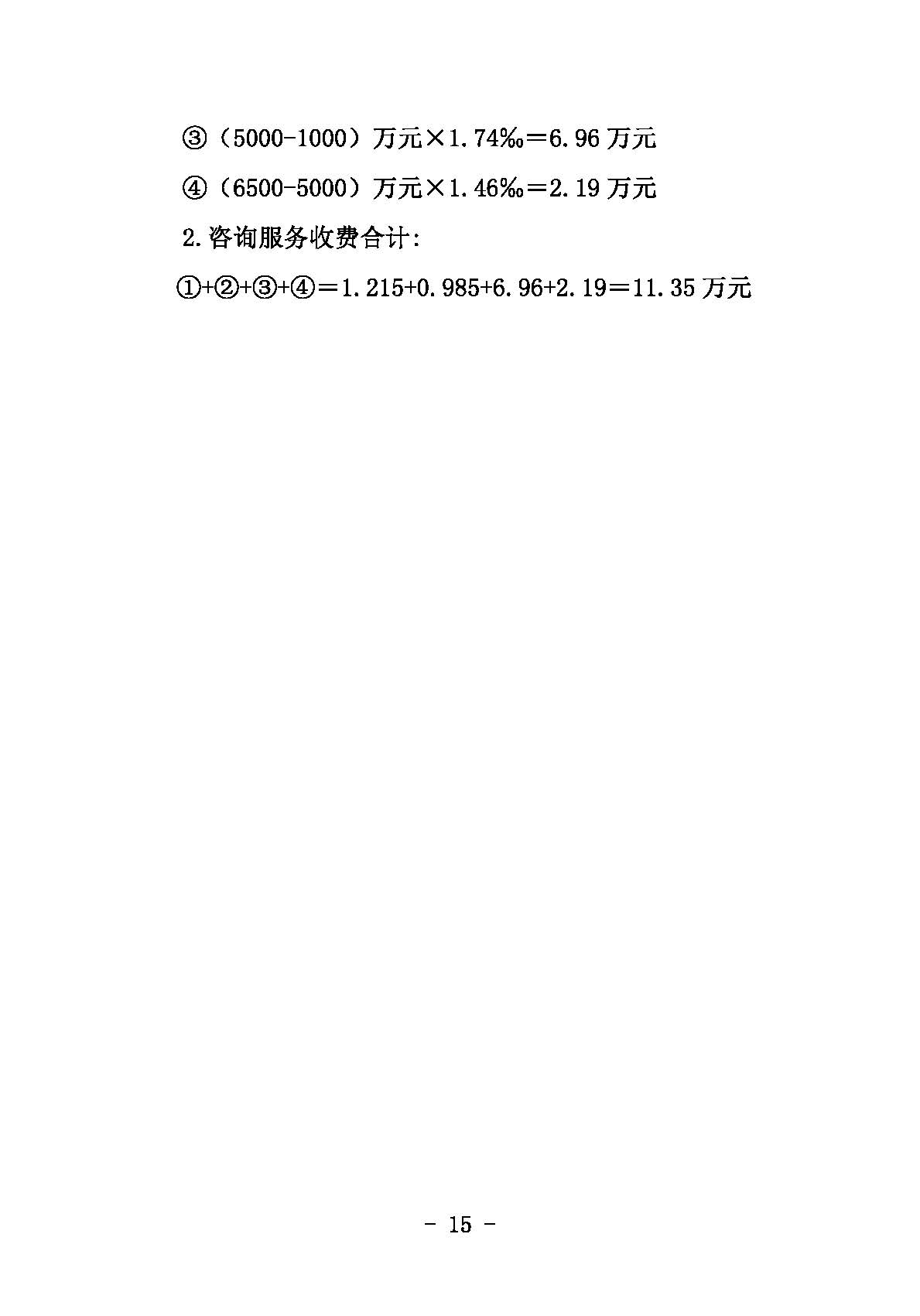
辽宁省建设工程造价管理协会《关于印发<辽宁省建设工程造价咨询服务收费参考标准(试行)>的通知》
时间:2024-04-30
来源:德汇
浏览量:566
九游官方网站
|
开云网页版登录入口
|
ld体育中国官方网站
|
米兰网页版
|
开云官方端网站登录入口
|
星空网页版
|
米兰网页版
|
开云足球
|
乐动注册
|